Frequency domain circuit solver#

Our frequency circuit solver written in JAX, writing your component models in SAX enables you not only to get the function values but the gradients, this is useful for circuit optimization.

If this notebook fails to run make sure you run the following command:

! pip install gplugins[sax]
import json
import logging
import os
import warnings
from functools import partial

import gdsfactory as gf
import gplugins.sax as gs
import gplugins.tidy3d as gt
import jax
import jax.example_libraries.optimizers as opt
import jax.numpy as jnp
import matplotlib.pyplot as plt
import numpy as np
import sax
from gdsfactory.gpdk import PDK
from numpy.fft import fft2, fftfreq, fftshift, ifft2
from rich.logging import RichHandler
from scipy import constants
from sklearn.linear_model import LinearRegression
from tqdm.notebook import tqdm, trange

warnings.filterwarnings("ignore", category=FutureWarning, module="tidy3d")

gf.config.rich_output()
PDK.activate()

logging.basicConfig(level="WARNING", datefmt="[%X]", handlers=[RichHandler()])

Parameters#

nm = 1e-3
wavelength = 1.55
core_width = 500 * nm  # 500 nm
core_thickness = 220 * nm  # 220 nm

Scatter dictionaries#

The core datastructure for specifying scatter parameters in SAX is a dictionary… more specifically a dictionary which maps a port combination (2-tuple) to a scatter parameter (or an array of scatter parameters when considering multiple wavelengths for example). Such a specific dictionary mapping is called ann SDict in SAX (SDict Dict[Tuple[str,str], float]).

Dictionaries are in fact much better suited for characterizing S-parameters than, say, (jax-)numpy arrays due to the inherent sparse nature of scatter parameters. Moreover, dictionaries allow for string indexing, which makes them much more pleasant to use in this context.

o2            o3
   \        /
    ========
   /        \
o1            o4
coupling = 0.5
kappa = coupling**0.5
tau = (1 - coupling) ** 0.5
coupler_dict = {
    ("o1", "o4"): tau,
    ("o4", "o1"): tau,
    ("o1", "o3"): 1j * kappa,
    ("o3", "o1"): 1j * kappa,
    ("o2", "o4"): 1j * kappa,
    ("o4", "o2"): 1j * kappa,
    ("o2", "o3"): tau,
    ("o3", "o2"): tau,
}
print(coupler_dict)
{('o1', 'o4'): 0.7071067811865476, ('o4', 'o1'): 0.7071067811865476, ('o1', 'o3'): 0.7071067811865476j, ('o3', 'o1'): 0.7071067811865476j, ('o2', 'o4'): 0.7071067811865476j, ('o4', 'o2'): 0.7071067811865476j, ('o2', 'o3'): 0.7071067811865476, ('o3', 'o2'): 0.7071067811865476}

it can still be tedious to specify every port in the circuit manually. SAX therefore offers the reciprocal function, which auto-fills the reverse connection if the forward connection exist. For example:

coupler_dict = sax.reciprocal(
    {
        ("o1", "o4"): tau,
        ("o1", "o3"): 1j * kappa,
        ("o2", "o4"): 1j * kappa,
        ("o2", "o3"): tau,
    }
)

coupler_dict

{
    ('o1', 'o4'): 0.7071067811865476,
    ('o1', 'o3'): 0.7071067811865476j,
    ('o2', 'o4'): 0.7071067811865476j,
    ('o2', 'o3'): 0.7071067811865476,
    ('o4', 'o1'): 0.7071067811865476,
    ('o3', 'o1'): 0.7071067811865476j,
    ('o4', 'o2'): 0.7071067811865476j,
    ('o3', 'o2'): 0.7071067811865476
}

Parametrized Models#

Constructing such an SDict is easy, however, usually we’re more interested in having parametrized models for our components. To parametrize the coupler SDict, just wrap it in a function to obtain a SAX Model, which is a keyword-only function mapping to an SDict:

def coupler(coupling=0.5) -> sax.SDict:
    kappa = coupling**0.5
    tau = (1 - coupling) ** 0.5
    return sax.reciprocal(
        {
            ("o1", "o4"): tau,
            ("o1", "o3"): 1j * kappa,
            ("o2", "o4"): 1j * kappa,
            ("o2", "o3"): tau,
        }
    )


coupler(coupling=0.3)

{
    ('o1', 'o4'): 0.8366600265340756,
    ('o1', 'o3'): 0.5477225575051661j,
    ('o2', 'o4'): 0.5477225575051661j,
    ('o2', 'o3'): 0.8366600265340756,
    ('o4', 'o1'): 0.8366600265340756,
    ('o3', 'o1'): 0.5477225575051661j,
    ('o4', 'o2'): 0.5477225575051661j,
    ('o3', 'o2'): 0.8366600265340756
}
def waveguide(wl=1.55, wl0=1.55, neff=2.34, ng=3.4, length=10.0, loss=0.0) -> sax.SDict:
    dwl = wl - wl0
    dneff_dwl = (ng - neff) / wl0
    neff = neff - dwl * dneff_dwl
    phase = 2 * jnp.pi * neff * length / wl
    transmission = 10 ** (-loss * length / 20) * jnp.exp(1j * phase)
    return sax.reciprocal(
        {
            ("o1", "o2"): transmission,
        }
    )

Waveguide model#

You can create a dispersive waveguide model in SAX.

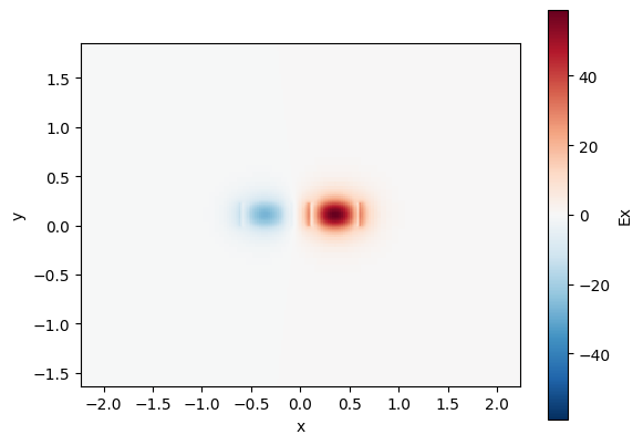
Lets compute the effective index neff and group index ng for a 1550nm 500nm straight waveguide

strip = gt.modes.Waveguide(
    wavelength=wavelength,
    core_width=core_width,
    core_thickness=core_thickness,
    slab_thickness=0.0,
    core_material="si",
    clad_material="sio2",
    group_index_step=10 * nm,
)
strip.plot_field(field_name="Ex", mode_index=0)  # TE
2026-04-28 17:50:15.298 | INFO     | gplugins.tidy3d.modes:_data:306 - store data into /home/runner/.gdsfactory/modes/Waveguide_09f1fd518f063639.npz.

<matplotlib.collections.QuadMesh object at 0x7fdabc3050d0>

../_images/8fc3075f6f6cd40e2e94d8276d13d980ec0b61808141d5e7ad22db4ba842fff9.png
neff = float(strip.n_eff[0].real)
print(neff)
2.511347336097505
ng = float(strip.n_group[0].real)
print(ng)
4.178039693574556
straight = partial(gs.models.straight, neff=neff, ng=ng)
gs.plot_model(straight)
plt.ylim(-1, 1)

(-1.0, 1.0)

../_images/9ab5d4758d1903139c44633254b4609a886f1bb7629ec93a450cba319ad1d30b.png
gs.plot_model(straight, phase=True)

<Axes: title={'center': 'straight S-Parameters'}, xlabel='wavelength (µm)', ylabel='angle (rad)'>

../_images/bc1e2bff59b31c68d94b9ee4342fa9111446871f4d1345571b63052926b510e2.png

Coupler model#

c = gf.components.coupler(length=10, gap=0.2)
c.plot()

../_images/dffaa919da4a5a18dfee852291742bc9168268ab551f5432fe728b6ef195f8da.png
cp = gt.modes.WaveguideCoupler(
    wavelength=wavelength,
    core_width=(core_width, core_width),
    gap=200 * nm,
    core_thickness=core_thickness,
    slab_thickness=0 * nm,
    core_material="si",
    clad_material="sio2",
)
cp.plot_field(field_name="Ex", mode_index=0)  # even mode
17:50:17 UTC WARNING: The group index was not computed. To calculate group      
             index, pass 'group_index_step = True' in the 'ModeSpec'.           
2026-04-28 17:50:17.193 | INFO     | gplugins.tidy3d.modes:_data:306 - store data into /home/runner/.gdsfactory/modes/WaveguideCoupler_46b65ee011b0d3fd.npz.

<matplotlib.collections.QuadMesh object at 0x7fdaba0e5df0>

../_images/51daa3b7f062324bab99f83696061ef94fb44a91cc93825c99d41d4829f5b997.png
cp.plot_field(field_name="Ex", mode_index=1)  # odd mode

<matplotlib.collections.QuadMesh object at 0x7fdab431d0d0>

../_images/799e2fa4ad370418f7e4f5952d651ad968b8d365e9d7db91ad635a25c5d36ece.png
coupler = gt.modes.WaveguideCoupler(
    wavelength=wavelength,
    core_width=(0.45, 0.45),
    core_thickness=core_thickness,
    core_material="si",
    clad_material="sio2",
    num_modes=4,
    gap=100 * nm,
)

print("\nCoupler:", coupler)
print("Effective indices:", coupler.n_eff)
print("Mode areas:", coupler.mode_area)
print("Coupling length:", coupler.coupling_length())

gaps = np.linspace(0.05, 0.15, 11)
lengths = gt.modes.sweep_coupling_length(coupler, gaps)
plt.plot(gaps, lengths)
plt.xlabel("Gap (μm)")
plt.ylabel("Coupling length (μm)")
Coupler: WaveguideCoupler(wavelength=array(1.55), core_width=['0.45', '0.45'], core_thickness='0.22', core_material='si', clad_material='sio2', box_material=None, slab_thickness='0.0', clad_thickness=None, box_thickness=None, side_margin=None, sidewall_angle='0.0', sidewall_thickness='0.0', sidewall_k='0.0', surface_thickness='0.0', surface_k='0.0', bend_radius=None, num_modes='4', group_index_step='False', precision='double', grid_resolution='20', max_grid_scaling='1.2', cache_path='/home/runner/.gdsfactory/modes', overwrite='False', gap='0.1')
2026-04-28 17:50:18.568 | INFO     | gplugins.tidy3d.modes:_data:306 - store data into /home/runner/.gdsfactory/modes/WaveguideCoupler_17b65e5beb4c15e0.npz.
Effective indices: [2.4637647 +6.57552457e-05j 2.39007229+5.06214923e-05j
 1.9225165 +1.99036730e-04j 1.71420814+2.37015740e-04j]
Mode areas: [0.31003254 0.33258301 0.57286555 0.59002858]
Coupling length: [10.5166863   3.72044606]
2026-04-28 17:50:19.523 | INFO     | gplugins.tidy3d.modes:_data:306 - store data into /home/runner/.gdsfactory/modes/WaveguideCoupler_e28d7fbbbafe9523.npz.
2026-04-28 17:50:20.524 | INFO     | gplugins.tidy3d.modes:_data:306 - store data into /home/runner/.gdsfactory/modes/WaveguideCoupler_3fb6c3ca0e4f993b.npz.
2026-04-28 17:50:21.497 | INFO     | gplugins.tidy3d.modes:_data:306 - store data into /home/runner/.gdsfactory/modes/WaveguideCoupler_c2f27d1b577d56f1.npz.
2026-04-28 17:50:22.469 | INFO     | gplugins.tidy3d.modes:_data:306 - store data into /home/runner/.gdsfactory/modes/WaveguideCoupler_76d1c5587a3f9122.npz.
2026-04-28 17:50:23.456 | INFO     | gplugins.tidy3d.modes:_data:306 - store data into /home/runner/.gdsfactory/modes/WaveguideCoupler_155c6a31154cf622.npz.
2026-04-28 17:50:24.487 | INFO     | gplugins.tidy3d.modes:_data:306 - store data into /home/runner/.gdsfactory/modes/WaveguideCoupler_63d16cf1325ae83d.npz.
2026-04-28 17:50:25.492 | INFO     | gplugins.tidy3d.modes:_data:306 - store data into /home/runner/.gdsfactory/modes/WaveguideCoupler_f2a1cb5f1ab8d2d7.npz.
2026-04-28 17:50:26.538 | INFO     | gplugins.tidy3d.modes:_data:306 - store data into /home/runner/.gdsfactory/modes/WaveguideCoupler_34e128b12c7a7d02.npz.
2026-04-28 17:50:27.578 | INFO     | gplugins.tidy3d.modes:_data:306 - store data into /home/runner/.gdsfactory/modes/WaveguideCoupler_a43f5cc62971e0c3.npz.
2026-04-28 17:50:28.595 | INFO     | gplugins.tidy3d.modes:_data:306 - store data into /home/runner/.gdsfactory/modes/WaveguideCoupler_a554ea216e35bd67.npz.
2026-04-28 17:50:29.644 | INFO     | gplugins.tidy3d.modes:_data:306 - store data into /home/runner/.gdsfactory/modes/WaveguideCoupler_6db27ef7e7e8eb09.npz.

Text(0, 0.5, 'Coupling length (μm)')

../_images/dd076b79a75a2e37e7431dded5f2041703c7c989cd31e22e76de1b2c5b2918b7.png

For a 200nm gap the effective index difference dn is 0.026, which means that there is 100% power coupling over 29.4

coupler = partial(gs.models.coupler, dn=0.026, length=0, coupling0=0)
gs.plot_model(coupler)

<Axes: title={'center': 'coupler S-Parameters'}, xlabel='wavelength (µm)', ylabel='|S (dB)|'>

../_images/21d20e579ce04bd127efccdccd95406817c9a0937029186138ae78041ae7233e.png

If we ignore the coupling from the bend coupling0 = 0 we know that for a 3dB coupling we need half of the lc length, which is the length needed to coupler 100% of power.

coupler = partial(gs.models.coupler, dn=0.026, length=29.4 / 2, coupling0=0)
gs.plot_model(coupler)

<Axes: title={'center': 'coupler S-Parameters'}, xlabel='wavelength (µm)', ylabel='|S (dB)|'>

../_images/c67af6bd084e621bf08378208754e441d217ee9dea6efc83734bb67e1987894f.png

FDTD Sparameters model#

You can also fit a model from Sparameter FDTD simulation data from tidy3d, Lumerical or MEEP.

Model fit#

You can fit a sax model to Sparameter FDTD simulation data.

import urllib.request

csv_url = "https://raw.githubusercontent.com/gdsfactory/gplugins/main/notebooks/data/coupler_G224n_L20_S220.csv"
csv_path = "coupler_G224n_L20_S220.csv"
urllib.request.urlretrieve(csv_url, csv_path)
print(f"Downloaded coupler CSV to {csv_path}")
Downloaded coupler CSV to coupler_G224n_L20_S220.csv
filepath = "coupler_G224n_L20_S220.csv"
coupler_fdtd = gs.read.model_from_csv(
    filepath=filepath,
    xkey="wavelength_nm",
    prefix="S",
    xunits=1e-3,
)
gs.plot_model(coupler_fdtd)

<Axes: title={'center': 'model S-Parameters'}, xlabel='wavelength (µm)', ylabel='|S (dB)|'>

../_images/1bb3ee3359955841f51b1401a52c1744aa476c2c6902fcf928df65c172435d80.png

Lets fit the coupler spectrum with a linear regression sklearn fit

f = jnp.linspace(constants.c / 1.0e-6, constants.c / 2.0e-6, 500) * 1e-12  # THz
wl = constants.c / (f * 1e12) * 1e6  # um

coupler_fdtd = gs.read.model_from_csv(
    filepath, xkey="wavelength_nm", prefix="S", xunits=1e-3
)
sd = coupler_fdtd(wl=wl)

k = sd["o1", "o3"]
t = sd["o1", "o4"]
s = t + k
a = t - k

Lets fit the symmetric (t+k) and antisymmetric (t-k) transmission

Symmetric#

plt.plot(wl, jnp.abs(s))
plt.grid(True)
plt.xlabel("Frequency [THz]")
plt.ylabel("Transmission")
plt.title("symmetric (transmission + coupling)")
plt.legend()
plt.show()
/tmp/ipykernel_3021/366683830.py:6: UserWarning: No artists with labels found to put in legend.  Note that artists whose label start with an underscore are ignored when legend() is called with no argument.
  plt.legend()

../_images/ae7bae37b912ba85bfcc3a06081887d10cdc283d8910fe2a453f3c73e68606bd.png
plt.plot(wl, jnp.abs(a))
plt.grid(True)
plt.xlabel("Frequency [THz]")
plt.ylabel("Transmission")
plt.title("anti-symmetric (transmission - coupling)")
plt.legend()
plt.show()
/tmp/ipykernel_3021/3556199573.py:6: UserWarning: No artists with labels found to put in legend.  Note that artists whose label start with an underscore are ignored when legend() is called with no argument.
  plt.legend()

../_images/7222974fa4645b9b9f31f4aaa50f12665f3818b5b91baf659c0f1b26eaf6370e.png
r = LinearRegression()


def fX(x, _order=8):
    return (
        x[:, None] ** (jnp.arange(_order)[None, :])
    )  # artificially create more 'features' (wl**2, wl**3, wl**4, ...)


X = fX(wl)
r.fit(X, jnp.abs(s))
asm, bsm = r.coef_, r.intercept_


def fsm(x):
    return fX(x) @ asm + bsm  # fit symmetric module fiir


plt.plot(wl, jnp.abs(s), label="data")
plt.plot(wl, fsm(wl), label="fit")
plt.grid(True)
plt.xlabel("Frequency [THz]")
plt.ylabel("Transmission")
plt.legend()
plt.show()

../_images/665c9e13751857cbb86d454cc0ec75003caa1d65e4b9f9d445be87dd4f0fa786.png
r = LinearRegression()
r.fit(X, jnp.unwrap(jnp.angle(s)))
asp, bsp = r.coef_, r.intercept_


def fsp(x):
    return fX(x) @ asp + bsp  # fit symmetric phase


plt.plot(wl, jnp.unwrap(jnp.angle(s)), label="data")
plt.plot(wl, fsp(wl), label="fit")
plt.grid(True)
plt.xlabel("Frequency [THz]")
plt.ylabel("Angle [rad]")
plt.legend()
plt.show()

../_images/ba67cab3f75deae429cc3538c98e13a8a7656be4956b2f1b86c54aaa0fd05706.png
def fs(x):
    return fsm(x) * jnp.exp(1j * fsp(x))

Lets fit the symmetric (t+k) and antisymmetric (t-k) transmission

Anti-Symmetric#

r = LinearRegression()
r.fit(X, jnp.abs(a))
aam, bam = r.coef_, r.intercept_


def fam(x):
    return fX(x) @ aam + bam


plt.plot(wl, jnp.abs(a))
plt.plot(wl, fam(wl))
plt.grid(True)
plt.xlabel("Frequency [THz]")
plt.ylabel("Transmission")
plt.legend()
plt.show()
/tmp/ipykernel_3021/2323175308.py:15: UserWarning: No artists with labels found to put in legend.  Note that artists whose label start with an underscore are ignored when legend() is called with no argument.
  plt.legend()

../_images/dcff668f6319f8f7eb98b91f5b1adedd595a76894ac6705e0b03f77834f35b01.png
r = LinearRegression()
r.fit(X, jnp.unwrap(jnp.angle(a)))
aap, bap = r.coef_, r.intercept_


def fap(x):
    return fX(x) @ aap + bap


plt.plot(wl, jnp.unwrap(jnp.angle(a)))
plt.plot(wl, fap(wl))
plt.grid(True)
plt.xlabel("Frequency [THz]")
plt.ylabel("Angle [rad]")
plt.legend()
plt.show()
/tmp/ipykernel_3021/1771680926.py:15: UserWarning: No artists with labels found to put in legend.  Note that artists whose label start with an underscore are ignored when legend() is called with no argument.
  plt.legend()

../_images/7a74ed29c09a58c7a6f153cff95d1a50647719f4549e7d54468a415e1403074d.png
def fa(x):
    return fam(x) * jnp.exp(1j * fap(x))

Total#

t_ = 0.5 * (fs(wl) + fa(wl))

plt.plot(wl, jnp.abs(t))
plt.plot(wl, jnp.abs(t_))
plt.xlabel("Frequency [THz]")
plt.ylabel("Transmission")

Text(0, 0.5, 'Transmission')

../_images/d6d8490a20f26b72eed90caa14d0fbb1b5b473cb615053719292d390ec015851.png
k_ = 0.5 * (fs(wl) - fa(wl))

plt.plot(wl, jnp.abs(k))
plt.plot(wl, jnp.abs(k_))
plt.xlabel("Frequency [THz]")
plt.ylabel("Coupling")

Text(0, 0.5, 'Coupling')

../_images/bdad5fbd43ca09f2eafc46c390ab940d4e7322ec23e46ae73e3d504c395b86d0.png
@jax.jit
def coupler(wl=1.5):
    wl = jnp.asarray(wl)
    wl_shape = wl.shape
    wl = wl.ravel()
    t = (0.5 * (fs(wl) + fa(wl))).reshape(*wl_shape)
    k = (0.5 * (fs(wl) - fa(wl))).reshape(*wl_shape)
    sdict = {
        ("o1", "o4"): t,
        ("o1", "o3"): k,
        ("o2", "o3"): k,
        ("o2", "o4"): t,
    }
    return sax.reciprocal(sdict)
f = jnp.linspace(constants.c / 1.0e-6, constants.c / 2.0e-6, 500) * 1e-12  # THz
wl = constants.c / (f * 1e12) * 1e6  # um

coupler_fdtd = gs.read.model_from_csv(
    filepath, xkey="wavelength_nm", prefix="S", xunits=1e-3
)
sd = coupler_fdtd(wl=wl)
sd_ = coupler(wl=wl)

T = jnp.abs(sd["o1", "o4"]) ** 2
K = jnp.abs(sd["o1", "o3"]) ** 2
T_ = jnp.abs(sd_["o1", "o4"]) ** 2
K_ = jnp.abs(sd_["o1", "o3"]) ** 2
dP = jnp.unwrap(jnp.angle(sd["o1", "o3"]) - jnp.angle(sd["o1", "o4"]))
dP_ = jnp.unwrap(jnp.angle(sd_["o1", "o3"]) - jnp.angle(sd_["o1", "o4"]))

plt.figure(figsize=(12, 3))
plt.plot(wl, T, label="T (fdtd)", c="C0", ls=":", lw="6")
plt.plot(wl, T_, label="T (model)", c="C0")

plt.plot(wl, K, label="K (fdtd)", c="C1", ls=":", lw="6")
plt.plot(wl, K_, label="K (model)", c="C1")

plt.ylim(-0.05, 1.05)
plt.grid(True)

plt.twinx()
plt.plot(wl, dP, label="ΔΦ (fdtd)", color="C2", ls=":", lw="6")
plt.plot(wl, dP_, label="ΔΦ (model)", color="C2")

plt.xlabel("Frequency [THz]")
plt.ylabel("Transmission")
plt.figlegend(bbox_to_anchor=(1.08, 0.9))
plt.show()

../_images/70e4247f1fe705ffaadde8b0820568abe2cd12eee116c85b9c1633b8226c6faa.png

SAX gdsfactory Compatibility#

From Layout to Circuit Model

If you define your SAX S parameter models for your components, you can directly simulate your circuits from gdsfactory. Let’s first define our own MZI:

@gf.cell
def simple_mzi(delta_length=20.0):
    c = gf.Component()

    # components
    mmi_in = gf.components.mmi1x2()
    mmi_out = gf.components.mmi2x2()
    bend = gf.components.bend_euler()
    half_delay_straight = gf.components.straight(length=delta_length / 2)

    # references
    mmi_in = c.add_ref(mmi_in, name="mmi_in")
    mmi_out = c.add_ref(mmi_out, name="mmi_out")
    straight_top1 = c.add_ref(half_delay_straight, name="straight_top1")
    straight_top2 = c.add_ref(half_delay_straight, name="straight_top2")
    bend_top1 = c.add_ref(bend, name="bend_top1")
    bend_top2 = c.add_ref(bend, name="bend_top2").dmirror()
    bend_top3 = c.add_ref(bend, name="bend_top3").dmirror()
    bend_top4 = c.add_ref(bend, name="bend_top4")
    bend_btm1 = c.add_ref(bend, name="bend_btm1").dmirror()
    bend_btm2 = c.add_ref(bend, name="bend_btm2")
    bend_btm3 = c.add_ref(bend, name="bend_btm3")
    bend_btm4 = c.add_ref(bend, name="bend_btm4").dmirror()

    # connections
    bend_top1.connect("o1", mmi_in.ports["o2"])
    straight_top1.connect("o1", bend_top1.ports["o2"])
    bend_top2.connect("o1", straight_top1.ports["o2"])
    bend_top3.connect("o1", bend_top2.ports["o2"])
    straight_top2.connect("o1", bend_top3.ports["o2"])
    bend_top4.connect("o1", straight_top2.ports["o2"])

    bend_btm1.connect("o1", mmi_in.ports["o3"])
    bend_btm2.connect("o1", bend_btm1.ports["o2"])
    bend_btm3.connect("o1", bend_btm2.ports["o2"])
    bend_btm4.connect("o1", bend_btm3.ports["o2"])

    mmi_out.connect("o1", bend_btm4.ports["o2"])

    # ports
    c.add_port(
        "o1",
        port=mmi_in.ports["o1"],
    )
    c.add_port("o2", port=mmi_out.ports["o3"])
    c.add_port("o3", port=mmi_out.ports["o4"])
    return c
mzi = simple_mzi(delta_length=20)
mzi.plot()

../_images/d361688f4fc0ca6bf782be36c4d78ce09eb7be8bcc46235772f1dcab984a7467.png
mzi.plot_netlist()

<networkx.classes.graph.Graph object at 0x7fdab2c004a0>

../_images/59a7f56d31fbe2da90bb031510bdc36a6e0a8b325434db8c85fb5482df6dfaa7.png
netlist = mzi.get_netlist()
print(netlist.keys())
dict_keys(['instances', 'placements', 'ports', 'nets'])

The netlist has four different components:

  1. mmi1x2

  2. mmi2x2

  3. straight

  4. bend_euler

You need models for each subcomponents to simulate the Component.

def mmi1x2():
    """Assumes a perfect 1x2 splitter."""
    return sax.reciprocal(
        {
            ("o1", "o2"): 0.5**0.5,
            ("o1", "o3"): 0.5**0.5,
        }
    )


def mmi2x2():
    return sax.reciprocal(
        {
            ("o1", "o3"): 0.5**0.5,
            ("o1", "o4"): 1j * 0.5**0.5,
            ("o2", "o3"): 1j * 0.5**0.5,
            ("o2", "o4"): 0.5**0.5,
        }
    )


def straight(wl=1.5, length=10.0, neff=2.4) -> sax.SDict:
    return sax.reciprocal(
        {
            ("o1", "o2"): jnp.exp(2j * jnp.pi * neff * length / wl),
        }
    )


def bend_euler(wl=1.5, length=20.0):
    """Returns bend model. Assumes a reduced transmission for the euler bend compared to a straight."""
    return {k: 0.99 * v for k, v in straight(wl=wl, length=length).items()}


models = {
    "mmi1x2": mmi1x2,
    "mmi2x2": mmi2x2,
    "straight": straight,
    "bend_euler": bend_euler,
}
circuit, _ = sax.circuit(netlist=netlist, models=models)
wl = np.linspace(1.5, 1.6)
S = circuit(wl=wl)

plt.figure(figsize=(14, 4))
plt.title("MZI")
plt.plot(1e3 * wl, jnp.abs(S["o1", "o2"]) ** 2)
plt.xlabel("λ [nm]")
plt.ylabel("T")
plt.grid(True)
plt.show()

../_images/3923fd9065f0e3764058ee8f84e51e51902730ee565268d79224aed96fe48571.png
mzi = simple_mzi(delta_length=40)  # Double the length, reduces FSR by 1/2
mzi.plot()

../_images/2d3926f957f4981c8cb89aefee86823de24810ef57249c28d0fa6acd6a1c3a2e.png
circuit, _ = sax.circuit(netlist=mzi.get_netlist(), models=models)

wl = np.linspace(1.5, 1.6, 256)
S = circuit(wl=wl)

plt.figure(figsize=(14, 4))
plt.title("MZI")
plt.plot(1e3 * wl, jnp.abs(S["o1", "o2"]) ** 2)
plt.xlabel("λ [nm]")
plt.ylabel("T")
plt.grid(True)
plt.show()

../_images/e9150413e8f735d7353a66a72c0869cb5c5cf17b063a33a8321ff8d34a88970b.png

Layout aware Monte Carlo#

You can model the manufacturing variations on the performance of photonics thanks to the fast SAX circuit simulator with layout information and wafer maps of waveguide width and layer thickness variations.

The width and height variations can be extracted from:

  • Ring resonators 2017

  • MZI interferometers 2019

Waveguide Model#

Our waveguide model is not very good (it just has 100% transmission and no phase). Let’s do something about the phase calculation. To do this, we need to find the effective index of the waveguide in relation to its parameters. We can use meow to obtain the waveguide effective index. Let’s first create a find_waveguide_modes:

import meow as mw  # pip install meow-sim


def find_waveguide_modes(
    wl: float = 1.55,
    n_box: float = 1.4,
    n_clad: float = 1.4,
    n_core: float = 3.4,
    t_slab: float = 0.0,
    t_soi: float = 0.22,
    w_core: float = 0.45,
    du=0.02,
    n_modes: int = 10,
    cache_path: str = "modes",
    replace_cached: bool = False,
):
    length = 10.0
    delta = 10 * du
    env = mw.Environment(wl=wl)
    cache_path = os.path.abspath(cache_path)
    os.makedirs(cache_path, exist_ok=True)
    fn = f"{wl=:.2f}-{n_box=:.2f}-{n_clad=:.2f}-{n_core=:.2f}-{t_slab=:.3f}-{t_soi=:.3f}-{w_core=:.3f}-{du=:.3f}-{n_modes=}.json"
    path = os.path.join(cache_path, fn)
    if not replace_cached and os.path.exists(path):
        with open(path) as f:
            return [mw.Mode.model_validate(mode) for mode in json.load(f)]

    # fmt: off
    m_core = mw.SampledMaterial(name="slab", n=np.asarray([n_core, n_core]), params={"wl": np.asarray([1.0, 2.0])}, meta={"color": (0.9, 0, 0, 0.9)})
    m_clad = mw.SampledMaterial(name="clad", n=np.asarray([n_clad, n_clad]), params={"wl": np.asarray([1.0, 2.0])})
    m_box = mw.SampledMaterial(name="box", n=np.asarray([n_box, n_box]), params={"wl": np.asarray([1.0, 2.0])})
    box = mw.Structure(material=m_box, geometry=mw.Box(x_min=- 2 * w_core - delta, x_max= 2 * w_core + delta, y_min=- 2 * t_soi - delta, y_max=0.0, z_min=0.0, z_max=length))
    slab = mw.Structure(material=m_core, geometry=mw.Box(x_min=-2 * w_core - delta, x_max=2 * w_core + delta, y_min=0.0, y_max=t_slab, z_min=0.0, z_max=length))
    clad = mw.Structure(material=m_clad, geometry=mw.Box(x_min=-2 * w_core - delta, x_max=2 * w_core + delta, y_min=0, y_max=3 * t_soi + delta, z_min=0.0, z_max=length))
    core = mw.Structure(material=m_core, geometry=mw.Box(x_min=-w_core / 2, x_max=w_core / 2, y_min=0.0, y_max=t_soi, z_min=0.0, z_max=length))

    cell = mw.Cell(structures=[box, clad, slab, core], mesh=mw.Mesh2D( x=np.arange(-2*w_core, 2*w_core, du), y=np.arange(-2*t_soi, 3*t_soi, du), ), z_min=0.0, z_max=10.0)
    cross_section = mw.CrossSection.from_cell(cell=cell, env=env)
    modes = mw.compute_modes(cross_section, num_modes=n_modes)
    # fmt: on

    with open(path, "w") as f:
        json.dump([mode.model_dump(mode="json") for mode in modes], f)

    return modes

We can also create a rudimentary model for the silicon refractive index:

def silicon_index(wl):
    """A rudimentary silicon refractive index model."""
    a, b = 0.2411478522088102, 3.3229394315868976
    return a / wl + b

We can now easily calculate the modes of a strip waveguide:

modes = find_waveguide_modes(wl=1.5, n_core=silicon_index(wl=1.5))

The fundamental mode is the mode with index 0:

mw.visualize(modes[0])

../_images/ec56e9a0fb8f682f81bb05cf16f4a716989b5d93811d496be46ac6da0c801b26.png
wavelengths, widths = np.mgrid[1.5:1.6:10j, 0.4:0.6:5j]
neffs = np.zeros_like(wavelengths)
neffs_ = neffs.ravel()

for i, (wl, w) in enumerate(zip(tqdm(wavelengths.ravel()), widths.ravel())):
    modes = find_waveguide_modes(
        wl=wl, n_core=silicon_index(wl), w_core=w, replace_cached=False
    )
    neffs_[i] = np.real(modes[0].neff)

This results in the following effective indices:

_wls = np.unique(wavelengths.ravel())
_widths = np.unique(widths.ravel())
plt.figure(figsize=(8, 3))
plt.plot(_wls * 1000, neffs)
plt.ylabel("neff")
plt.xlabel("λ [nm]")
plt.title("Effective Index")
plt.grid(True)
plt.figlegend(
    [f"{w=:.2f}um" for w in _widths], ncol=len(widths), bbox_to_anchor=(0.95, -0.05)
)
plt.show()

../_images/fe5c7614c5de21c97ad4e17a858583968939ef7e30e9cd26bc6aa4313e5af179.png
_grid = [jnp.sort(jnp.unique(wavelengths)), jnp.sort(jnp.unique(widths))]
_data = jnp.asarray(neffs)


@jax.jit
def _get_coordinate(arr1d: jnp.ndarray, value: jnp.ndarray):
    return jnp.interp(value, arr1d, jnp.arange(arr1d.shape[0]))


@jax.jit
def _get_coordinates(arrs1d: list[jnp.ndarray], values: jnp.ndarray):
    # don't use vmap as arrays in arrs1d could have different shapes...
    return jnp.array([_get_coordinate(a, v) for a, v in zip(arrs1d, values)])


@jax.jit
def neff(wl=1.55, width=0.5):
    params = jnp.stack(jnp.broadcast_arrays(jnp.asarray(wl), jnp.asarray(width)), 0)
    coords = _get_coordinates(_grid, params)
    return jax.scipy.ndimage.map_coordinates(_data, coords, 1, mode="nearest")


neff(wl=[1.52, 1.58], width=[0.5, 0.55])

Array([2.47783292, 2.4728199 ], dtype=float64)
wavelengths_ = np.linspace(wavelengths.min(), wavelengths.max(), 100)
widths_ = np.linspace(widths.min(), widths.max(), 100)
wavelengths_, widths_ = np.meshgrid(wavelengths_, widths_)
neffs_ = neff(wavelengths_, widths_)

plt.figure(figsize=(8, 3))
plt.pcolormesh(wavelengths_ * 1000, widths_, neffs_)
plt.ylabel("neff")
plt.xlabel("λ [nm]")
plt.title("Effective Index")
plt.grid(True)
plt.figlegend(
    [f"{w=:.2f}um" for w in _widths], ncol=len(_widths), bbox_to_anchor=(0.95, -0.05)
)
plt.show()

../_images/fcc233565a63af040d12ef2e4c20c9086a100c1f3509f9cdaf3e010e8268a275.png
def straight(wl=1.55, length=10.0, width=0.5):
    S = {
        ("o1", "o2"): jnp.exp(2j * np.pi * neff(wl=wl, width=width) / wl * length),
    }
    return sax.reciprocal(S)


def mmi1x2():
    """Assumes a perfect 1x2 splitter."""
    return sax.reciprocal(
        {
            ("o1", "o2"): 0.5**0.5,
            ("o1", "o3"): 0.5**0.5,
        }
    )


def mmi2x2():
    S = {
        ("o1", "o3"): 0.5**0.5,
        ("o1", "o4"): 1j * 0.5**0.5,
        ("o2", "o3"): 1j * 0.5**0.5,
        ("o2", "o4"): 0.5**0.5,
    }
    return sax.reciprocal(S)


def bend_euler(wl=1.5, length=20.0, width=0.5):
    """Let's assume a reduced transmission for the euler bend compared to a straight."""
    return {k: 0.99 * v for k, v in straight(wl=wl, length=length, width=width).items()}


models = {
    "bend_euler": bend_euler,
    "mmi1x2": mmi1x2,
    "mmi2x2": mmi2x2,
    "straight": straight,
}

Even though this still is lossless transmission, we’re at least modeling the phase correctly.

straight()

{
    ('o1', 'o2'): Array(0.05711276-0.99836773j, dtype=complex128),
    ('o2', 'o1'): Array(0.05711276-0.99836773j, dtype=complex128)
}
mzi = simple_mzi()
mzi

../_images/d361688f4fc0ca6bf782be36c4d78ce09eb7be8bcc46235772f1dcab984a7467.png
mzi2, _ = sax.circuit(mzi.get_netlist(recursive=True), models=models)
mzi2()

{
    ('o1', 'o1'): Array(0.+0.j, dtype=complex128),
    ('o1', 'o2'): Array(0.41917901-0.5816148j, dtype=complex128),
    ('o1', 'o3'): Array(-0.3738149+0.51867167j, dtype=complex128),
    ('o2', 'o1'): Array(0.41917901-0.5816148j, dtype=complex128),
    ('o2', 'o2'): Array(0.+0.j, dtype=complex128),
    ('o2', 'o3'): Array(0.+0.j, dtype=complex128),
    ('o3', 'o1'): Array(-0.3738149+0.51867167j, dtype=complex128),
    ('o3', 'o2'): Array(0.+0.j, dtype=complex128),
    ('o3', 'o3'): Array(0.+0.j, dtype=complex128)
}
wl = jnp.linspace(1.51, 1.59, 1000)
S = mzi2(wl=wl)
plt.plot(wl, abs(S["o1", "o2"]) ** 2)
plt.ylim(-0.05, 1.05)
plt.xlabel("λ [μm]")
plt.ylabel("T")
plt.ylim(-0.05, 1.05)
plt.grid(True)
plt.show()

../_images/d009eaa1e02508521f086cc7ac267dbeeb84b4cc8926547a4354299287a74d06.png

Optimize MZI#

We’d like to optimize an MZI such that one of the minima is at 1530nm. To do this, we need to define a loss function for the circuit at 1530nm. This function should take the parameters that you want to optimize as positional arguments:

@jax.jit
def loss_fn(delta_length):
    S = mzi2(
        wl=1.53,
        straight_top1={"length": delta_length / 2},
        straight_top2={"length": delta_length / 2},
    )
    return jnp.mean(jnp.abs(S["o1", "o2"]) ** 2)

We can use this loss function to define a grad function which works on the parameters of the loss function:

grad_fn = jax.jit(
    jax.grad(
        loss_fn,
        argnums=0,  # JAX gradient function for the first positional argument, jitted
    )
)

Next, we need to define a JAX optimizer, which on its own is nothing more than three more functions: an initialization function with which to initialize the optimizer state, an update function which will update the optimizer state (and with it the model parameters). The third function that’s being returned will give the model parameters given the optimizer state.

initial_delta_length = 21.0
init_fn, update_fn, params_fn = opt.adam(step_size=0.1)
state = init_fn(initial_delta_length)

Given all this, a single training step can be defined:

def step_fn(step, state):
    params = params_fn(state)
    loss = loss_fn(params)
    grad = grad_fn(params)
    state = update_fn(step, grad, state)
    return loss, state

And we can use this step function to start the training of the MZI:

for step in (
    pb := trange(300)
):  # the first two iterations take a while because the circuit is being jitted...
    loss, state = step_fn(step, state)
    pb.set_postfix(loss=f"{loss:.6f}")
delta_length = params_fn(state)
delta_length

Array(21., dtype=float64)

Let’s see what we’ve got over a range of wavelengths:

wl = jnp.linspace(1.5, 1.6, 1000)
S = mzi2(
    wl=wl,
    straight_top1={"length": delta_length / 2},
    straight_top2={"length": delta_length / 2},
)
plt.plot(wl * 1e3, abs(S["o1", "o2"]) ** 2)
plt.xlabel("λ [nm]")
plt.ylabel("T")
plt.plot([1530, 1530], [-1, 2], ls=":", color="black")
plt.ylim(-0.05, 1.05)
plt.grid(True)
plt.show()

../_images/c7a4be0af0e84d75b4de2babd14133489d699e1659c77e0caf6b9040a7225365.png

Note that we could’ve just as well optimized the waveguide width:

@jax.jit
def loss_fn(width):
    S = mzi2(
        wl=1.53,
        straight_top1={"width": width},
        straight_top2={"width": width},
    )
    return jnp.mean(jnp.abs(S["o1", "o2"]) ** 2)


grad_fn = jax.jit(
    jax.grad(
        loss_fn,
        argnums=0,  # JAX gradient function for the first positional argument, jitted
    )
)
initial_width = 0.5
init_fn, update_fn, params_fn = opt.adam(step_size=0.01)
state = init_fn(initial_width)
for step in (
    pb := trange(300)
):  # the first two iterations take a while because the circuit is being jitted...
    loss, state = step_fn(step, state)
    pb.set_postfix(loss=f"{loss:.6f}")

optim_width = params_fn(state)
S = Sw = mzi2(
    wl=wl,
    straight_top1={"width": optim_width},
    straight_top2={"width": optim_width},
)
plt.plot(wl * 1e3, abs(S["o1", "o2"]) ** 2)
plt.xlabel("λ [nm]")
plt.ylabel("T")
plt.plot([1530, 1530], [-1, 2], color="black", ls=":")
plt.ylim(-0.05, 1.05)
plt.grid(True)
plt.show()

../_images/c7a4be0af0e84d75b4de2babd14133489d699e1659c77e0caf6b9040a7225365.png

Layout-aware Monte Carlo#

Let’s assume the waveguide width changes with a certain correlation length. We can create a ‘wafermap’ of width variations by randomly varying the width and low pass filtering with a spatial frequency being the inverse of the correlation length (there are probably better ways to do this, but this works for this tutorial).

def create_wafermaps(
    placements, correlation_length=1.0, num_maps=1, mean=0.0, std=1.0, seed=None
):
    dx = dy = correlation_length / 200
    xs = [p["x"] for p in placements.values()]
    ys = [p["y"] for p in placements.values()]
    xmin, xmax, ymin, ymax = min(xs), max(xs), min(ys), max(ys)
    wx, wy = xmax - xmin, ymax - ymin
    xmin, xmax, ymin, ymax = xmin - wx, xmax + wx, ymin - wy, ymax + wy
    x, y = np.arange(xmin, xmax + dx, dx), np.arange(ymin, ymax + dy, dy)
    if seed is None:
        r = np.random
    else:
        r = np.random.RandomState(seed=seed)
    W0 = r.randn(num_maps, x.shape[0], y.shape[0])

    fx = fftshift(fftfreq(x.shape[0], d=x[1] - x[0]))
    fy = fftshift(fftfreq(y.shape[0], d=y[1] - y[0]))
    fY, fX = np.meshgrid(fy, fx)

    fW = fftshift(fft2(W0))

    if correlation_length >= min(x.shape[0], y.shape[0]):
        fW = np.zeros_like(fW)
    else:
        fW = np.where(np.sqrt(fX**2 + fY**2)[None] > 1 / correlation_length, 0, fW)

    W = np.abs(fftshift(ifft2(fW))) ** 2

    mean_ = W.mean(1, keepdims=True).mean(2, keepdims=True)

    std_ = W.std(1, keepdims=True).std(2, keepdims=True)
    if (std_ == 0).all():
        std_ = 1

    W = (W - mean_) / std_

    W = W * std + mean

    return x, y, W
placements = mzi.get_netlist()["placements"]
xm, ym, wmaps = create_wafermaps(
    placements,
    correlation_length=100,
    mean=0.5,
    std=0.002,
    num_maps=100,
    seed=42,
)

for i, wmap in enumerate(wmaps):
    if i > 1:
        break
    plt.imshow(wmap, cmap="RdBu")
    plt.show()

../_images/929925d8f2b3f0ec52c1374efd86af5483fd692e9368f911b9b90c35cff89c4a.png

../_images/97f5808b205e6584c2fa5cd825df89688f0d03477676cc35947c2206e3031dec.png
def widths(xw, yw, wmaps, x, y):
    _wmap_grid = [xw, yw]
    params = jnp.stack(jnp.broadcast_arrays(jnp.asarray(x), jnp.asarray(y)), 0)
    coords = _get_coordinates(_wmap_grid, params)

    map_coordinates = partial(
        jax.scipy.ndimage.map_coordinates, coordinates=coords, order=1, mode="nearest"
    )
    w = jax.vmap(map_coordinates)(wmaps)
    return w

Let’s now sample the MZI width variation on the wafer map (let’s assume a single width variation per point):

mzi_params = sax.get_settings(mzi2)
placements = mzi.get_netlist()["placements"]
width_params = {
    k: {"width": widths(xm, ym, wmaps, v["x"], v["y"])}
    for k, v in placements.items()
    if "width" in mzi_params[k]
}

S0 = mzi2(wl=wl)
S = mzi2(
    wl=wl[:, None],
    **width_params,
)
ps = plt.plot(wl * 1e3, abs(S["o1", "o2"]) ** 2, color="C0", lw=1, alpha=0.1)
nps = plt.plot(wl * 1e3, abs(S0["o1", "o2"]) ** 2, color="C1", lw=2, alpha=1)
plt.xlabel("λ [nm]")
plt.ylabel("T")
plt.plot([1550, 1550], [-1, 2], color="black", ls=":")
plt.ylim(-0.05, 1.05)
plt.grid(True)
plt.figlegend([*ps[-1:], *nps], ["MC", "nominal"], bbox_to_anchor=(1.1, 0.9))
rmse = jnp.mean(
    jnp.abs(jnp.abs(S["o1", "o2"]) ** 2 - jnp.abs(S0["o1", "o2"][:, None]) ** 2) ** 2
)
plt.title(f"{rmse=}")
plt.show()

../_images/4d75c57f876a846db8bb75e8521c96649fa54291ccfd6cae78584a93f76cf672.png

Compact MZI#

Let’s see if we can improve variability (i.e. the RMSE w.r.t. nominal) by making the MZI more compact:

@gf.cell
def compact_mzi():
    c = gf.Component()

    # instances
    mmi_in = gf.components.mmi1x2()
    mmi_out = gf.components.mmi2x2()
    bend = gf.components.bend_euler()
    half_delay_straight = gf.components.straight()
    middle_straight = gf.components.straight(length=6.0)
    half_middle_straight = gf.components.straight(3.0)

    # references (sax convention: vars ending in underscore are references)
    mmi_in = c.add_ref(mmi_in, name="mmi_in")

    bend_top1 = c.add_ref(bend, name="bend_top1")
    straight_top1 = c.add_ref(half_delay_straight, name="straight_top1")
    bend_top2 = c.add_ref(bend, name="bend_top2").dmirror()
    straight_top2 = c.add_ref(middle_straight, name="straight_top2")
    bend_top3 = c.add_ref(bend, name="bend_top3").dmirror()
    straight_top3 = c.add_ref(half_delay_straight, name="straight_top3")
    bend_top4 = c.add_ref(bend, name="bend_top4")

    straight_btm1 = c.add_ref(half_middle_straight, name="straight_btm1")
    bend_btm1 = c.add_ref(bend, name="bend_btm1")
    bend_btm2 = c.add_ref(bend, name="bend_btm2").dmirror()
    bend_btm3 = c.add_ref(bend, name="bend_btm3").dmirror()
    bend_btm4 = c.add_ref(bend, name="bend_btm4")
    straight_btm2 = c.add_ref(half_middle_straight, name="straight_btm2")

    mmi_out = c.add_ref(mmi_out, name="mmi_out")

    # connections
    bend_top1.connect("o1", mmi_in.ports["o2"])
    straight_top1.connect("o1", bend_top1.ports["o2"])
    bend_top2.connect("o1", straight_top1.ports["o2"])
    straight_top2.connect("o1", bend_top2.ports["o2"])
    bend_top3.connect("o1", straight_top2.ports["o2"])
    straight_top3.connect("o1", bend_top3.ports["o2"])
    bend_top4.connect("o1", straight_top3.ports["o2"])

    straight_btm1.connect("o1", mmi_in.ports["o3"])
    bend_btm1.connect("o1", straight_btm1.ports["o2"])
    bend_btm2.connect("o1", bend_btm1.ports["o2"])
    bend_btm3.connect("o1", bend_btm2.ports["o2"])
    bend_btm4.connect("o1", bend_btm3.ports["o2"])
    straight_btm2.connect("o1", bend_btm4.ports["o2"])

    mmi_out.connect("o1", straight_btm2.ports["o2"])

    # ports
    c.add_port(
        "o1",
        port=mmi_in.ports["o1"],
    )
    c.add_port("o2", port=mmi_out.ports["o3"])
    c.add_port("o3", port=mmi_out.ports["o4"])
    return c
compact_mzi1 = compact_mzi()
compact_mzi1

../_images/e7df37d3c37aa01f3b1d903195b3224476c33340bb5f4a958b9cb73473e3b020.png
placements = compact_mzi1.get_netlist()["placements"]
mzi3, _ = sax.circuit(compact_mzi1.get_netlist(recursive=True), models=models)
mzi3()

{
    ('o1', 'o1'): Array(0.+0.j, dtype=complex128),
    ('o1', 'o2'): Array(-0.24220746+0.67477579j, dtype=complex128),
    ('o1', 'o3'): Array(0.21599545-0.60175065j, dtype=complex128),
    ('o2', 'o1'): Array(-0.24220746+0.67477579j, dtype=complex128),
    ('o2', 'o2'): Array(0.+0.j, dtype=complex128),
    ('o2', 'o3'): Array(0.+0.j, dtype=complex128),
    ('o3', 'o1'): Array(0.21599545-0.60175065j, dtype=complex128),
    ('o3', 'o2'): Array(0.+0.j, dtype=complex128),
    ('o3', 'o3'): Array(0.+0.j, dtype=complex128)
}
mzi_params = sax.get_settings(mzi3)
placements = compact_mzi1.get_netlist()["placements"]
width_params = {
    k: {"width": widths(xm, ym, wmaps, v["x"], v["y"])}
    for k, v in placements.items()
    if "width" in mzi_params[k]
}

S0 = mzi3(wl=wl)
S = mzi3(
    wl=wl[:, None],
    **width_params,
)
ps = plt.plot(wl * 1e3, abs(S["o1", "o2"]) ** 2, color="C0", lw=1, alpha=0.1)
nps = plt.plot(wl * 1e3, abs(S0["o1", "o2"]) ** 2, color="C1", lw=2, alpha=1)
plt.xlabel("λ [nm]")
plt.ylabel("T")
plt.plot([1550, 1550], [-1, 2], color="black", ls=":")
plt.ylim(-0.05, 1.05)
plt.grid(True)
plt.figlegend([*ps[-1:], *nps], ["MC", "nominal"], bbox_to_anchor=(1.1, 0.9))
rmse = jnp.mean(
    jnp.abs(jnp.abs(S["o1", "o2"]) ** 2 - jnp.abs(S0["o1", "o2"][:, None]) ** 2) ** 2
)
plt.title(f"{rmse=}")
plt.show()

../_images/3f2b0d671410c839bc702673f3c8d8d1f30654fe0655b07a5b6180e79a102411.png

Phase shifter model#

You can create a phase shifter model that depends on the applied volage. For that you need first to figure out what’s the phase shift for different voltages.

delta_length = 10
mzi_component = gf.components.mzi_phase_shifter(delta_length=delta_length)
mzi_component.plot()

../_images/8979a0b73a4703b0812bd56784abed0cfcda2b5f7dde5de67bc221df5a013a43.png
def straight(wl=1.5, length=10.0, neff=2.4) -> sax.SDict:
    return sax.reciprocal({("o1", "o2"): jnp.exp(2j * jnp.pi * neff * length / wl)})


def mmi1x2() -> sax.SDict:
    """Returns a perfect 1x2 splitter."""
    return sax.reciprocal(
        {
            ("o1", "o2"): 0.5**0.5,
            ("o1", "o3"): 0.5**0.5,
        }
    )


def bend_euler(wl=1.5, length=20.0) -> sax.SDict:
    """Returns bend Sparameters with reduced transmission compared to a straight."""
    return {k: 0.99 * v for k, v in straight(wl=wl, length=length).items()}


def phase_shifter_heater(
    wl: float = 1.55,
    neff: float = 2.34,
    voltage: float = 0,
    length: float = 10,
    loss: float = 0.0,
) -> sax.SDict:
    """Returns simple phase shifter model."""
    deltaphi = voltage * jnp.pi
    phase = 2 * jnp.pi * neff * length / wl + deltaphi
    amplitude = jnp.asarray(10 ** (-loss * length / 20), dtype=complex)
    transmission = amplitude * jnp.exp(1j * phase)
    return sax.reciprocal(
        {
            ("o1", "o2"): transmission,
            ("l_e1", "r_e1"): 0.0,
            ("l_e2", "r_e2"): 0.0,
            ("l_e3", "r_e3"): 0.0,
            ("l_e4", "r_e4"): 0.0,
        }
    )


models = {
    "bend_euler": bend_euler,
    "mmi1x2": mmi1x2,
    "straight": straight,
    "straight_heater_metal_undercut": phase_shifter_heater,
}
mzi_component = gf.components.mzi_phase_shifter(delta_length=delta_length)
netlist = sax.netlist(mzi_component.get_netlist())
mzi_circuit, _ = sax.circuit(netlist=netlist, models=models, backend="filipsson_gunnar")
S = mzi_circuit(wl=1.55)
{k: v for k, v in S.items() if abs(v) > 1e-5}

{
    ('o2', 'o1'): Array(-0.15452351+0.71229167j, dtype=complex128),
    ('o1', 'o2'): Array(-0.15452351+0.71229167j, dtype=complex128)
}
wl = np.linspace(1.5, 1.6, 256)
S = mzi_circuit(wl=wl)

plt.figure(figsize=(14, 4))
plt.title("MZI")
plt.plot(1e3 * wl, jnp.abs(S["o1", "o2"]) ** 2)
plt.xlabel("λ [nm]")
plt.ylabel("T")
plt.grid(True)
plt.show()

../_images/6d1a473935a0aca97fb51f3b05d0aac13a9d15e4aa63b247d3755ff2b4578f86.png

Now you can tune the phase shift applied to one of the arms.

How do you find out what’s the name of the netlist component that you want to tune?

You can backannotate the netlist and read the labels on the backannotated netlist or you can plot the netlist

mzi_component.plot_netlist()

<networkx.classes.graph.Graph object at 0x7fda5beac140>

../_images/dd865419f7327b6140b6c8826593dc40c86987748d59919fc57697eef8d76981.png

As you can see the top phase shifter instance name sxt is hard to see on the netlist. You can also reconstruct the component using the netlist and look at the labels in klayout.

mzi_yaml = mzi_component.get_netlist()
mzi_component2 = gf.read.from_yaml(mzi_yaml)
mzi_component2.plot()

../_images/c285c02baff9977000c6d331cdc32f342f382ff6dd605d5a42d2e484008e51dc.png

The best way to get a deterministic name of the instance is naming the reference on your Pcell.

voltages = np.linspace(-1, 1, num=5)
voltages = [-0.5, 0, 0.5]

for voltage in voltages:
    S = mzi_circuit(
        wl=wl,
        sxt={"voltage": voltage},
    )
    plt.plot(wl * 1e3, abs(S["o1", "o2"]) ** 2, label=str(voltage))
    plt.xlabel("λ [nm]")
    plt.ylabel("T")
    plt.ylim(-0.05, 1.05)
    plt.grid(True)

plt.title("MZI vs voltage")
plt.legend()

<matplotlib.legend.Legend object at 0x7fda556149e0>

../_images/4f43d5aa0afe2303bb65c83b3abc765f884aa8f8328f80f965324acd1f1ae783.png

Hierarchical circuits#

You can also simulate hierarchical circuits, such as lattice of MZI interferometers.

@gf.cell
def mzis(delta_length=10):
    c = gf.Component()
    c1 = c << simple_mzi(delta_length=delta_length)
    c2 = c << simple_mzi(delta_length=delta_length)
    c2.connect("o1", c1.ports["o2"])

    c.add_port("o1", port=c1.ports["o1"])
    c.add_port("o2", port=c2.ports["o2"])
    return c
def straight(wl=1.55, length=10.0, width=0.5):
    S = {
        ("o1", "o2"): jnp.exp(2j * np.pi * neff(wl=wl, width=width) / wl * length),
    }
    return sax.reciprocal(S)


def mmi1x2():
    """Assumes a perfect 1x2 splitter."""
    return sax.reciprocal(
        {
            ("o1", "o2"): 0.5**0.5,
            ("o1", "o3"): 0.5**0.5,
        }
    )


def mmi2x2():
    S = {
        ("o1", "o3"): 0.5**0.5,
        ("o1", "o4"): 1j * 0.5**0.5,
        ("o2", "o3"): 1j * 0.5**0.5,
        ("o2", "o4"): 0.5**0.5,
    }
    return sax.reciprocal(S)


def bend_euler(wl=1.5, length=20.0, width=0.5):
    """Let's assume a reduced transmission for the euler bend compared to a straight."""
    return {k: 0.99 * v for k, v in straight(wl=wl, length=length, width=width).items()}


models = {
    "bend_euler": bend_euler,
    "mmi1x2": mmi1x2,
    "mmi2x2": mmi2x2,
    "straight": straight,
}
c2 = mzis()
c2.plot()

../_images/8b516d89acfdc6e9fb80300d50e22dcbdc4e635955757ac5677af38605811a17.png
c2.plot_netlist()
/home/runner/work/simulation-templates/simulation-templates/.venv/lib/python3.12/site-packages/gdsfactory/component.py:518: UserWarning: Unconnected ports: ['simple_mzi,o3', 'simple_mzi2,o3']
  return get_netlist(

<networkx.classes.graph.Graph object at 0x7fda55614800>

../_images/f037e59840a34396d6e391602c769b7504523950c9a6d1216380a929a740e620.png
c1 = simple_mzi(delta_length=10)
c1.plot()

../_images/5626f5b6deeb453f26e39fac17cc71af13c8b3aacacdc8bfcb624de2980d2b6e.png
c1.plot_netlist()

<networkx.classes.graph.Graph object at 0x7fda55308cb0>

../_images/ca04f41ca6e7dc0a4aaa9796610b6daf09b86090d35f4a5f7355155f71f48d3f.png
wl = np.linspace(1.5, 1.6)
netlist1 = c1.get_netlist(recursive=True)
circuit1, _ = sax.circuit(netlist=netlist1, models=models)
S1 = circuit1(wl=wl)

netlist2 = c2.get_netlist(recursive=True)
circuit2, _ = sax.circuit(netlist=netlist2, models=models)
S2 = circuit2(wl=wl)

plt.figure(figsize=(14, 4))
plt.plot(1e3 * wl, jnp.abs(S1["o1", "o2"]) ** 2, label="1 MZI")
plt.plot(1e3 * wl, jnp.abs(S2["o1", "o2"]) ** 2, label="2 MZI")
plt.xlabel("λ [nm]")
plt.ylabel("T")
plt.grid(True)
plt.legend()
plt.show()
/home/runner/work/simulation-templates/simulation-templates/.venv/lib/python3.12/site-packages/gdsfactory/component.py:508: UserWarning: Unconnected ports: ['simple_mzi,o3', 'simple_mzi2,o3']
  return get_netlist_recursive(

../_images/596cff73d12be7745866a8454d7c2077a85299e6c14aa19edf8f11a19fbec79d.png